技能竞赛

广东科学技术职业学院学生作品在第四届粤港澳大湾区文化创意设计大赛斩获奖项

发布者:郑光明     发布时间:2023-04-21     浏览次数:529

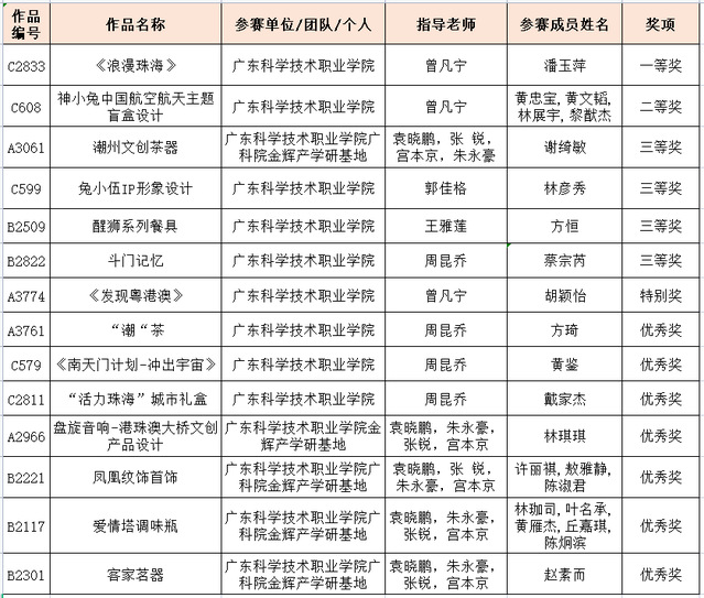
本站讯  近期第四届粤港澳大湾区文化创意设计大赛公布了决赛入围作品获奖名单。广东科学技术职业学院喜获佳绩,荣获本节赛事一等奖、二等奖、三等奖、特别奖、优秀奖全部等级奖项。本届大赛共有140件作品入围决赛,广东科学技术职业学院学生的13项优秀作品脱颖而出,斩获各类奖项。作品均由艺术设计学院曾凡宁、周昆乔、郭佳格、袁晓鹏、朱永豪、张锐、宫本京等7位老师所指导。

本届大赛以“创意改变生活 文化提升品位”,分为“文旅创意产品设计”、“文化遗产创意产品设计”、“文化主题创意产品设计——航空航天”、“城市文化创意产品设计——珠海”四个征集方向。

粤港澳大湾区文化创意设计大赛是由广东省文化和旅游厅、珠海市人民政府主办,珠海市文化广电旅游体育局、澳门特别行政区政府文化局、粤港澳大湾区(广东)文创联盟、中国文联香港会员总会承办,中央人民政府驻香港特别行政区联络办公室宣传文体部、中央人民政府驻澳门特别行政区联络办公室宣传文化部支持的设计赛事,为文化和旅游部《粤港澳大湾区文化和旅游发展规划》重点项目以及2021、2022年文化和旅游部“内地与港澳文化和旅游交流重点项目”。 粤港澳大湾区(广东)文化创意设计大赛是粤港澳大湾区文化创意领域的一大品牌赛事,也是广东省推动文化创意产业发展的重要活动平台。

此次参赛获奖学生均来自于广东科学技术职业学院艺术设计学院,其中,部分参赛获奖学生来自于艺术设计学院金辉产学研基地项目班,通过参与本次比赛,体现了学院校企合作的成果,锻炼了师生较强的专业设计素养、团队意识和专业创新能力。学院将继续坚持“以赛促教、以赛促学、以赛促改”的理念,鼓励更多学子参加各类创新设计竞赛,夯实专业基础,多措并举协同育人。

   

      


撰稿:袁晓鹏

摄影:袁晓鹏

初审:郑光明

复审:曹春晓

终审:沈鸿才


院长信箱:gkyysxy@163.com
学校地址:珠海市金湾区珠海大道南侧65号(邮编:519090)
学院地址:广东科学技术职业学院图书馆七楼
电 话:0756-7225204(学院办公室),
0756-7225234/7225142(学生工作办公室)
微信公众号